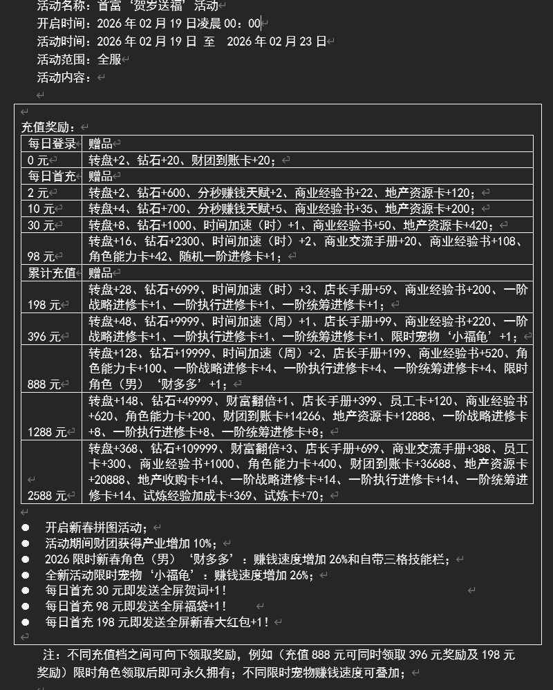
首富‘贺岁送福’活动
时间:2026-02-13 10:33:11
来源:运营团队

游戏名:小小首富-H5首富服
评 分:80分

游戏名:小小首富-H5首富服
评 分:80分